基于JAVA+SpringBoot+Vue+uniapp的微信小程序点餐平台
该系统是一个基于Java+SpringBoot后端、Vue+Uniapp前端的微信小程序点餐平台。平台实现了在线菜单浏览、购物车管理、订单提交与支付、后台数据统计等核心功能,为餐饮商家提供高效便捷的数字化点餐解决方案。项目采用前后端分离架构,适合作为毕业设计或实际项目开发,展示了现代Web与移动应用系统的完整实现流程。
浏览 10 次
Children's Calligraphy Institution Management System Based on SpringBoot and Vue
该系统是基于SpringBoot后端与Vue前端框架开发的儿童书法机构管理系统,旨在实现机构日常运营的数字化与智能化。核心功能包括学员信息管理、课程安排、教师管理、财务统计及在线预约等模块,有效提升管理效率与服务质量。该系统设计适用于毕业设计或实际项目实现,展示了现代Web技术在信息管理系统开发中的应用。
该系统是基于SpringBoot后端与Vue前端框架开发的儿童书法机构管理系统,旨在实现机构日常运营的数字化与智能化。核心功能包括学员信息管理、课程安排、教师管理、财务统计及在线预约等模块,有效提升管理效率与服务质量。该系统设计适用于毕业设计或实际项目实现,展示了现代Web技术在信息管理系统开发中的应用。
一、项目背景介绍:
儿童书法机构的管理是一个具有挑战性的任务,需要有效的信息管理和资源分配。传统的手动管理方式存在着效率低下、易出错等问题。为了解决这些问题,基于SpringBoot+Vue的儿童书法机构管理系统应运而生。该系统利用现代化的技术手段,结合前后端开发框架,实现了儿童书法机构的信息管理、课程安排、学员跟进等功能,提高了管理效率和工作质量,为儿童书法教育提供了强有力的支持。
二、项目技术简介:
JAVA:Java是一门面向对象编程语言,不仅吸收了C++语言的各种优点,还摒弃了C++里难以理解的多继承、指针等概念,因此Java语言具有功能强大和简单易用两个特征。Java语言作为静态面向对象编程语言的代表,极好地实现了面向对象理论,允许程序员以优雅的思维方式进行复杂的编程。
Element-UI:Element,一套为开发者、设计师和产品经理准备的基于 Vue 2.0 的桌面端组件库。
SpringBoot:Spring Boot是由Pivotal团队提供的全新框架,其设计目的是用来简化新Spring应用的初始搭建以及开发过程。该框架使用了特定的方式来进行配置,从而使开发人员不再需要定义样板化的配置。通过这种方式,Spring Boot致力于在蓬勃发展的快速应用开发领域(rapid application development)成为领导者。
Mybatis-Plus:MyBatis-Plus(简称 MP)是一个 MyBatis的增强工具,在 MyBatis 的基础上只做增强不做改变,为 简化开发、提高效率而生。
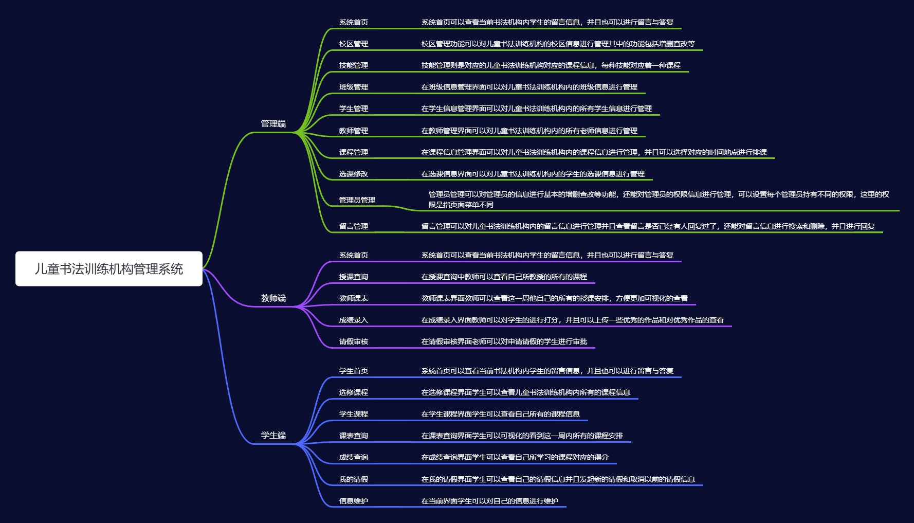
三、系统功能模块介绍:

四、功能模块:
系统首页:系统首页可以查看当前书法机构内学生的留言信息,并且也可以进行留言与答复

校区管理:校区管理功能可以对儿童书法训练机构的校区信息进行管理其中的功能包括增删查改等

技能管理:技能管理则是对应的儿童书法训练机构对应的课程信息,每种技能对应着一种课程

班级管理:在班级信息管理界面可以对儿童书法训练机构内的班级信息进行管理

学生管理:在学生信息管理界面可以对儿童书法训练机构内的所有学生信息进行管理

教师管理:在教师管理界面可以对儿童书法训练机构内的所有老师信息进行管理

课程管理:在课程信息管理界面可以对儿童书法训练机构内的课程信息进行管理,并且可以选择对应的时间地点进行排课

选课修改:在选课信息界面可以对儿童书法训练机构内的学生的选课信息进行管理

管理员管理:管理员管理可以对管理员的信息进行基本的增删查改等功能,还能对管理员的权限信息进行管理,可以设置每个管理员持有不同的权限,这里的权限是指页面菜单不同

留言管理:留言管理可以对儿童书法训练机构内的留言信息进行管理并且查看留言是否已经有人回复过了,还能对留言信息进行搜索和删除,并且进行回复

授课查询:在授课查询中教师可以查看自己所教授的所有的课程

教师课表:教师课表界面教师可以查看这一周他自己的所有的授课安排,方便更加可视化的查看

成绩录入:在成绩录入界面教师可以对学生的进行打分,并且可以上传一些优秀的作品和对优秀作品的查看

请假审核:在请假审核界面老师可以对申请请假的学生进行审批

课表查询:在课表查询界面学生可以可视化的看到这一周内所有的课程安排

我的请假:在我的请假界面学生可以查看自己的请假信息并且发起新的请假和取消以前的请假信息

信息维护:在当前界面学生可以对自己的信息进行维护

五、代码示例:
/**
* 通用的本地文件上传
*
* @param multipartFile 文件对象
* @return 文件访问链接URL
*/
@PostMapping(/file)
public SimpleResponse uploadImg(@RequestParam(file) MultipartFile file) {
// 文件后缀
String suffix = file.getOriginalFilename().substring(file.getOriginalFilename().lastIndexOf(.) + 1);
File savePathFile = new File(newTomcatFolder);
if (!savePathFile.exists()) {
// 若不存在该目录,则创建目录
savePathFile.mkdir();
}
// 通过UUID生成唯一文件名
String filename = UUID.randomUUID() + . + suffix;
try {
// 将文件保存指定目录
file.transferTo(new File(newTomcatFolder + filename));
} catch (Exception e) {
e.printStackTrace();
return SimpleResponse.error(保存文件异常);
}
// 返回访问链接
return SimpleResponse.success(newTomcatHost + filename);
}
六、项目总结:
开发基于SpringBoot+Vue的儿童书法机构管理系统是作为毕设作品进行设计的,这个毕设作品是我在校进行知识学习的一个毕业考核项目,也是检验我通过网络工具,图书工具等学习工具进行自学的能力水平,让我在根据程序开发的需求分析初步完成程序功能之外,还接触了程序的测试过程,了解程序测试的具体的过程,以及遇到问题怎么去寻找相应的解决办法等等,毕业作品的制作以及设计才是学校对我真正的考验。
在程序软件没能进行开发之前,我去了学校的图书馆借了有关数据库操作的书籍,在查看了sqlserver和mysql两种数据库的相关知识之后,我最后选择了我比较熟悉的mysql数据库。在编程语言的抉择上,由于自己之前接触过Java程序的开发,所以为了让我尽快在短时间内完成程序制作,我确定用Java编程语言进行程序编程。另外我从百度上下载了很多的有关信息增加,信息删除等操作的源代码,并通过不断调试以及完成配套的数据库的设计,开始完成程序的各个部分的功能。每当我粗心大意,致使我深陷程序开发困扰不能自拔之时,值得庆幸的是,我就会得到老师,还有我的寝室同学的耐心指导。
历经长达几个月的毕业作品制作,我凭借自己的知识技能,还有大家的指导帮助,能够在学校规定的时间段之内提交毕业作品。虽然已经算是完成了毕业作品,但是付出了这么多心血,还是想把这个作品做得更加完美一点。针对我的毕业作品学生信息管理系统,我觉得还有很多方面需要完善,第一就是界面上需要细微调整,比如色彩搭配有点违背广众的审美,需要细微调整,还有系统里面的字体大小也需要调大一点,太小的字体看起来有些费眼。然后在程序的功能上因为自己的入门开发水平的影响,所以目前只能做到这个境界,这个系统相比其他类似系统来说功能很简单,逻辑结构设计得也比较合理。
自己一个人完成程序的开发,我不仅亲自体验了程序的开发流程,体验到了程序开发的各种不易。这种体验也还加深了我对知识的尊重。学海无涯,知识不是大学短短四年就能学完的,在大学学到的知识在最终经历检验时,才会深深地明白自己的知识积累原来还很浅薄。所以今后不管身在何处,自己的学习心态一定要时刻体现出来,要深刻明白知识学到手里就是自己的。同时,自己也不必过多抱怨学到的知识没有用处,相信学到的知识总会有派上用处的那天。不要等到需要用时再去学习知识,那样就会导致自己错失很多本该属于自己的机遇。
可沟通项目方向、预算、交付周期与答辩时间安排,支持按学校要求定制交付内容。
根据你的浏览兴趣与热门趋势,精选可能适合你的毕业设计项目。
该系统是一个基于Java+SpringBoot后端、Vue+Uniapp前端的微信小程序点餐平台。平台实现了在线菜单浏览、购物车管理、订单提交与支付、后台数据统计等核心功能,为餐饮商家提供高效便捷的数字化点餐解决方案。项目采用前后端分离架构,适合作为毕业设计或实际项目开发,展示了现代Web与移动应用系统的完整实现流程。
该项目是一个集成了协同过滤推荐算法、网络爬虫与AI技术的智能减肥小程序。系统采用JAVA+SpringBoot构建后端服务,Vue+uniapp实现跨平台前端,旨在为用户提供个性化的饮食与运动方案。核心功能包括基于用户行为的智能推荐、健康数据管理及社区互动,适合作为毕业设计或实际项目开发,展示了现代Web与移动应用在信息管理与系统开发中的综合实践。
该系统是一个基于JAVA+SpringBoot后端与Vue前端的自动阅卷分析系统,旨在实现高效、准确的试卷批改与学习数据分析。核心功能包括智能识别与评分、错题统计分析、成绩报告生成以及教学效果评估。该系统开发专注于提升阅卷效率与信息管理深度,适用于在线教育、考试机构及毕业设计项目实现,为教学管理与学习分析提供一体化解决方案。
该心理健康测试平台是一个集前端小程序与后端管理系统于一体的综合系统开发项目。平台采用JAVA与SpringBoot构建稳健后端,结合Vue与uniApp实现跨端小程序开发,为用户提供便捷的心理测评与报告服务。系统核心功能包括题库管理、在线测试、数据分析及报告生成,旨在通过信息化手段提升心理健康服务的可及性与专业性,适用于毕业设计或实际项目实现。
该项目是一个基于JAVA+SpringBoot+Vue+uniapp技术栈的前后端分离微信小程序艺术品陶瓷商城系统。系统开发实现了艺术品陶瓷的在线展示、商品管理、用户订单处理及支付集成等核心功能,为陶瓷艺术品的数字化交易提供了完整的信息管理解决方案,适合作为毕业设计或商业项目实现。
该系统是一个基于Java+SpringBoot+Vue的二手车交易管理系统,旨在为用户提供便捷的在线车辆买卖平台。核心功能包括车辆信息发布、智能搜索、在线咨询、交易管理及用户评价等模块。通过前后端分离的系统开发模式,实现了高效的信息管理和流畅的用户体验,适合作为毕业设计或实际项目实现,帮助提升二手车交易效率与透明度。
该项目是一个基于Java、SpringBoot和Vue的故障报修平台,旨在实现高效的设备故障管理与维修流程。系统提供用户在线报修、工单分配、进度跟踪及数据统计等核心功能,适用于企业或校园的日常运维。通过前后端分离架构,确保了系统的可扩展性和维护性,适合作为毕业设计或实际项目实现,展示了现代Web信息管理系统的开发实践。
这是一个基于JAVA+SpringBoot+Vue的前后端分离学校请假管理系统,旨在实现学生请假流程的数字化与高效管理。系统开发涵盖了学生在线提交申请、辅导员与院系审批、请假记录统计等核心功能,优化了传统纸质流程。该项目可作为信息管理系统的毕业设计或实际应用案例,展示了前后端分离架构在项目实现中的优势。