基于JAVA+SpringBoot+Vue+uniapp的微信小程序点餐平台
该系统是一个基于Java+SpringBoot后端、Vue+Uniapp前端的微信小程序点餐平台。平台实现了在线菜单浏览、购物车管理、订单提交与支付、后台数据统计等核心功能,为餐饮商家提供高效便捷的数字化点餐解决方案。项目采用前后端分离架构,适合作为毕业设计或实际项目开发,展示了现代Web与移动应用系统的完整实现流程。
浏览 46 次
Warehouse Management System Based on Java, SpringBoot, and Vue
该项目是一个基于JAVA+SpringBoot+Vue的前后端分离的仓库管理系统,专注于进销存业务。系统实现了商品信息管理、库存实时监控、采购与销售订单处理、数据统计分析等核心功能。通过模块化设计和响应式界面,提升了仓库运营效率与数据可视化能力,适用于企业级应用或毕业设计项目实现。
该项目是一个基于JAVA+SpringBoot+Vue的前后端分离的仓库管理系统,专注于进销存业务。系统实现了商品信息管理、库存实时监控、采购与销售订单处理、数据统计分析等核心功能。通过模块化设计和响应式界面,提升了仓库运营效率与数据可视化能力,适用于企业级应用或毕业设计项目实现。
一、项目背景介绍:
随着全球经济的不断发展和市场竞争的加剧,企业对于仓储和物流管理的要求日益提高。传统的仓储管理方式往往存在一些问题,如库存管理不精确、货物追踪困难、物流流程繁琐等,严重影响了企业的运营效率和客户满意度。
此外电子商务的兴起和全球贸易的增长,仓储操作的规模和复杂性不断增加。准确管理库存水平、确保准时履行订单、优化存储能力等成为了满足客户期望和保持竞争力的关键。传统的手工仓储管理方法不仅耗时,而且容易出错,导致运营效率低下和客户不满。
我们的项目旨在利用计算机技术的能力,减少人为干预,降低错误率,提高仓储管理的整体效率。通过自动化和数字化,实现实时追踪库存、高效处理订单以及与销售和采购等其他系统的无缝集成。
此外,系统的功能设计广泛考虑了仓储环境中的不同角色需求。超级管理员、仓库管理员和普通用户等角色的定义,保证了适当的访问控制和权限管理,实现仓库人员之间的高效协作、安全数据处理和流程优化。
考虑到数据完整性和安全性的重要性,我们选择采用MySQL数据库进行持久化存储。这样可以确保关键信息如库存记录、客户详细信息和交易历史的安全可靠存储。同时,系统实施了用户身份验证和访问控制等安全措施,保障敏感数据的安全,防止未经授权的访问。
总而言之,该项目旨在开发一个现代化的仓储管理系统,解决传统仓储管理方法中存在的问题。通过利用技术、自动化流程和提升数据安全性,该系统将帮助企业高效管理库存、优化仓储运营,以适应竞争激烈的市场需求。
二、项目简介:
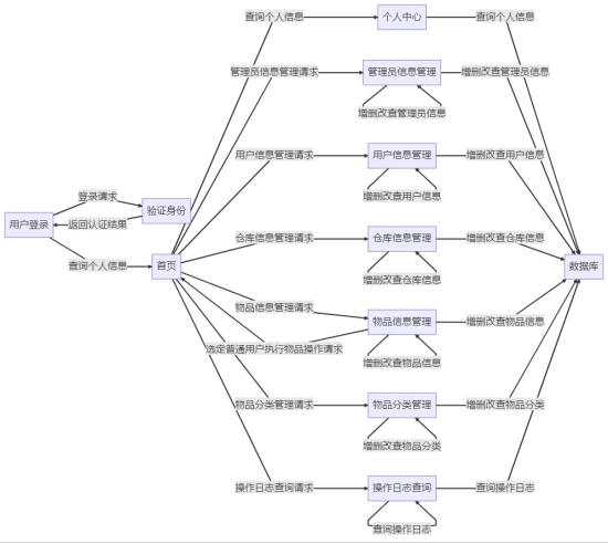
本课题根据前期的问卷调查以及实地考察,作出了适合实际的需求分析,采用了前后端分离的思想,后端使用了SpringBoot和SpringMVC框架,前端使用了Vue.js和ElementUI进行页面的搭建,并且使用了MySQL数据库进行数据交互。整个系统的使用者有3种角色,分别是系统管理员、仓库管理员和普通用户。
本系统的使用者一共有系统管理员、仓库管理员和普通用户这3种角色:
系统管理员:通过登录系统后,可以进行管理员和用户信息的管理、仓库和物品分类的管理,以及操作日志的查询,具有全面的系统管理权限。
仓库管理员:登录系统后,可以进行仓库和物品分类的管理,同时也能够查询所有用户的操作日志,以便了解仓库的出入库情况和操作记录。
普通用户:登录系统后,可以查询和管理个人信息,同时也可以查询物品的详细信息,以及查看自己的操作日志,帮助用户了解自己的出入库操作记录和历史纪录。
本系统的业务需求主要是用户登录与权限管理、个人信息管理、仓库信息管理、物品分类管理、物品信息查询、操作日志查询等。
三、系统功能模块介绍:


业务需求表
| 编号 | 业务名称 | 操作者 |
| ---- | -------------- | -------------------------------- |
| 1 | 登录功能 | 所有角色 |
| 2 | 个人中心 | 超级管理员、仓库管理员、普通用户 |
| 3 | 管理员信息管理 | 超级管理员 |
| 4 | 用户信息管理 | 超级管理员 |
| 5 | 仓库信息管理 | 超级管理员、仓库管理员 |
| 6 | 物品信息管理 | 超级管理员、仓库管理员 |
| 7 | 物品出入库操作 | 超级管理员、仓库管理员 |
| 8 | 物品分类管理 | 超级管理员 |
| 9 | 操作日志查询 | 超级管理员、仓库管理员、普通用户 |
四、数据库设计:
1、表goods
| 字段名称 | 字段类型 | 中文名称 |
| ------------------ | ------------------ | ------------------ |
| id | int | 主键 |
| name | varchar | 货名 |
| storage | int | 仓库 |
| goodsType | int | 分类 |
| count | int | 数量 |
| remark | varchar | 备注 |
2、表goodstype
| 字段名称 | 字段类型 | 中文名称 |
| ------------------ | ------------------ | ------------------ |
| id | int | 主键 |
| name | varchar | 分类名 |
| remark | varchar | 备注 |
3、表menu
| 字段名称 | 字段类型 | 中文名称 |
| ------------------ | ------------------ | ------------------ |
| id | int | 主键 |
| menuCode | varchar | 菜单编码 |
| menuName | varchar | 菜单名字 |
| menuLevel | varchar | 菜单级别 |
| menuParentCode | varchar | 菜单父节点 |
| menuClick | varchar | 触发函数 |
| menuRight | varchar | 权限 |
| menuComponent | varchar | 菜单组件 |
| menuIcon | varchar | 菜单图标 |
4、表record
| 字段名称 | 字段类型 | 中文名称 |
| ------------------ | ------------------ | ------------------ |
| id | int | 主键 |
| goods | int | 货品id |
| userId | int | 用户id |
| admin_id | int | 操作人id |
| count | int | 数量 |
| createtime | datetime | 操作时间 |
| remark | varchar | 备注 |
5、表storage
| 字段名称 | 字段类型 | 中文名称 |
| ------------------ | ------------------ | ------------------ |
| id | int | 主键 |
| name | varchar | 仓库名 |
| remark | varchar | 备注 |
6、表user
| 字段名称 | 字段类型 | 中文名称 |
| ------------------ | ------------------ | ------------------ |
| id | int | 主键 |
| no | varchar | 账号 |
| name | varchar | 名字 |
| password | varchar | 密码 |
| age | int | 年龄 |
| sex | int | 性别 |
| phone | varchar | 电话 |
| role_id | int | 角色 |
| isValid | varchar | 状态 |
五、功能模块:
登录模块

个人中心模块

管理员管理模块

用户信息管理模块

仓库信息管理模块

物品分类管理模块

物品信息管理模块

操作日志模块

六、代码示例:
package com.rabbiter.controller;
import com.baomidou.mybatisplus.core.conditions.query.LambdaQueryWrapper;
import com.baomidou.mybatisplus.core.metadata.IPage;
import com.baomidou.mybatisplus.core.toolkit.StringUtils;
import com.baomidou.mybatisplus.extension.plugins.pagination.Page;
import com.rabbiter.common.QueryPageParam;
import com.rabbiter.common.Result;
import com.rabbiter.entity.Goods;
import com.rabbiter.service.GoodsService;
import org.springframework.beans.factory.annotation.Autowired;
import org.springframework.web.bind.annotation.*;
import java.util.HashMap;
/**
* <p>
* 前端控制器:物品管理
* </p>
*
* @author rabbiter
* @since 2023-01-06
*/
@RestController
@RequestMapping(/goods)
public class GoodsController {
@Autowired
private GoodsService goodsService;
/*
* 新增物品
* @author rabbiter
* @date 2023/1/6 12:12
*/
@PostMapping(/save)
public Result save(@RequestBody Goods goods){
return goodsService.save(goods)?Result.success():Result.fail();
}
/*
* 更新物品
* @author rabbiter
* @date 2023/1/6 13:22
*/
@PostMapping(/update)
public Result update(@RequestBody Goods goods){
return goodsService.updateById(goods)?Result.success():Result.fail();
}
/*
* 删除物品
* @author rabbiter
* @date 2023/1/6 13:24
*/
@GetMapping(/del)
public Result del(@RequestParam String id){
return goodsService.removeById(id)?Result.success():Result.fail();
}
/*
* 模糊查询:根据输入查询物品并以分页的形式展示
* @author rabbiter
* @date 2023/1/6 13:31
*/
@PostMapping(/listPage)
public Result listPage(@RequestBody QueryPageParam query){
HashMap param = query.getParam();
String name = (String)param.get(name);
String goodstype = (String)param.get(goodstype);
String storage = (String)param.get(storage);
Page<Goods> page = new Page();
page.setCurrent(query.getPageNum());
page.setSize(query.getPageSize());
LambdaQueryWrapper<Goods> queryWrapper = new LambdaQueryWrapper<>();
if(StringUtils.isNotBlank(name) && !null.equals(name)){
queryWrapper.like(Goods::getName,name);
}
if(StringUtils.isNotBlank(goodstype) && !null.equals(goodstype)){
queryWrapper.like(Goods::getGoodstype,goodstype);
}
if(StringUtils.isNotBlank(storage) && !null.equals(storage)){
queryWrapper.like(Goods::getStorage,storage);
}
IPage result = goodsService.pageCC(page,queryWrapper);
return Result.success(result.getRecords(),result.getTotal());
}
}
七、项目总结:
经过几个月的艰苦奋斗,终于完成了本系统。因为之前对医院的业务需求不太熟悉,所以在开始编写本系统之前,我做了问卷调查和去了实地进行需求调研,最后确定了本系统的基本技术框架和基本业务功能。使用MySQL数据库建立完善的关系型数据库,用了SpringBoot作为后端基本框架,前端选用了Vue.js加上ElementUI进行搭建。因为对相关技术不够熟悉,在完成本系统的过程中,遇到了各种大大小小的问题。但是通过查询资料和请教我的导师,都能一一解决。
本系统的主要技术难点如下:
前后端分离架构的实现: 该系统采用了前后端分离的架构,前端使用Vue框架实现用户界面,后端使用Spring Boot框架提供数据处理和业务逻辑。在前后端分离架构中,前端和后端需要通过API进行通信。实现前后端分离涉及到跨域问题、API设计、数据传输格式等方面的技术难点。需要确保前端和后端的协作顺畅,保证数据的准确传递和处理。
以上技术难点是在该仓库管理系统中可能会遇到的挑战。前后端分离架构的实现需要关注前后端的协作和数据传输,而角色权限管理需要设计灵活、可扩展的权限控制机制。解决这些技术难点将确保系统的运行和安全性,并为用户提供良好的使用体验。
八、论文截图:

可沟通项目方向、预算、交付周期与答辩时间安排,支持按学校要求定制交付内容。
根据你的浏览兴趣与热门趋势,精选可能适合你的毕业设计项目。
该系统是一个基于Java+SpringBoot后端、Vue+Uniapp前端的微信小程序点餐平台。平台实现了在线菜单浏览、购物车管理、订单提交与支付、后台数据统计等核心功能,为餐饮商家提供高效便捷的数字化点餐解决方案。项目采用前后端分离架构,适合作为毕业设计或实际项目开发,展示了现代Web与移动应用系统的完整实现流程。
该项目是一个集成了协同过滤推荐算法、网络爬虫与AI技术的智能减肥小程序。系统采用JAVA+SpringBoot构建后端服务,Vue+uniapp实现跨平台前端,旨在为用户提供个性化的饮食与运动方案。核心功能包括基于用户行为的智能推荐、健康数据管理及社区互动,适合作为毕业设计或实际项目开发,展示了现代Web与移动应用在信息管理与系统开发中的综合实践。
该系统是一个基于JAVA+SpringBoot后端与Vue前端的自动阅卷分析系统,旨在实现高效、准确的试卷批改与学习数据分析。核心功能包括智能识别与评分、错题统计分析、成绩报告生成以及教学效果评估。该系统开发专注于提升阅卷效率与信息管理深度,适用于在线教育、考试机构及毕业设计项目实现,为教学管理与学习分析提供一体化解决方案。
该心理健康测试平台是一个集前端小程序与后端管理系统于一体的综合系统开发项目。平台采用JAVA与SpringBoot构建稳健后端,结合Vue与uniApp实现跨端小程序开发,为用户提供便捷的心理测评与报告服务。系统核心功能包括题库管理、在线测试、数据分析及报告生成,旨在通过信息化手段提升心理健康服务的可及性与专业性,适用于毕业设计或实际项目实现。
该项目是一个基于JAVA+SpringBoot+Vue+uniapp技术栈的前后端分离微信小程序艺术品陶瓷商城系统。系统开发实现了艺术品陶瓷的在线展示、商品管理、用户订单处理及支付集成等核心功能,为陶瓷艺术品的数字化交易提供了完整的信息管理解决方案,适合作为毕业设计或商业项目实现。
该系统是一个基于Java+SpringBoot+Vue的二手车交易管理系统,旨在为用户提供便捷的在线车辆买卖平台。核心功能包括车辆信息发布、智能搜索、在线咨询、交易管理及用户评价等模块。通过前后端分离的系统开发模式,实现了高效的信息管理和流畅的用户体验,适合作为毕业设计或实际项目实现,帮助提升二手车交易效率与透明度。
该项目是一个基于Java、SpringBoot和Vue的故障报修平台,旨在实现高效的设备故障管理与维修流程。系统提供用户在线报修、工单分配、进度跟踪及数据统计等核心功能,适用于企业或校园的日常运维。通过前后端分离架构,确保了系统的可扩展性和维护性,适合作为毕业设计或实际项目实现,展示了现代Web信息管理系统的开发实践。
这是一个基于JAVA+SpringBoot+Vue的前后端分离学校请假管理系统,旨在实现学生请假流程的数字化与高效管理。系统开发涵盖了学生在线提交申请、辅导员与院系审批、请假记录统计等核心功能,优化了传统纸质流程。该项目可作为信息管理系统的毕业设计或实际应用案例,展示了前后端分离架构在项目实现中的优势。