基于JAVA+SpringBoot+Vue+uniapp的微信小程序点餐平台
该系统是一个基于Java+SpringBoot后端、Vue+Uniapp前端的微信小程序点餐平台。平台实现了在线菜单浏览、购物车管理、订单提交与支付、后台数据统计等核心功能,为餐饮商家提供高效便捷的数字化点餐解决方案。项目采用前后端分离架构,适合作为毕业设计或实际项目开发,展示了现代Web与移动应用系统的完整实现流程。
浏览 102 次
Hospital Management System Based on JAVA, SpringBoot and Vue
这是一个基于JAVA+SpringBoot+Vue技术栈开发的前后端分离医院管理系统,适用于毕业设计或实际项目实现。系统实现了患者信息管理、医生排班、药品库存管理、在线挂号及病历查询等核心功能,旨在提升医院运营效率和信息管理自动化水平。通过模块化系统开发,为医疗机构提供了一套高效、可扩展的管理解决方案。
这是一个基于JAVA+SpringBoot+Vue技术栈开发的前后端分离医院管理系统,适用于毕业设计或实际项目实现。系统实现了患者信息管理、医生排班、药品库存管理、在线挂号及病历查询等核心功能,旨在提升医院运营效率和信息管理自动化水平。通过模块化系统开发,为医疗机构提供了一套高效、可扩展的管理解决方案。
一、项目背景介绍:
随着计算机科学的迅猛发展和互联网技术的不断推进,人们的生活方式发生了巨大的变化,同时也推动了整个软件产业的发展。把传统产业服务和计算机科学结合起来,已成为一种大趋势。在传统的医院看病,病人需要办理繁杂的手续和填写众多资料,这种操作极其不友好。在一些情况下,医生需要手写病历,不清楚病人的病史,治疗效果可能不佳。随着医院改革的不断深入,一套可以提升医院工作效率、减少医疗差错、给患者提供便捷服务的软件急需出现。我国医院信息管理系统的发展形式十分令人鼓舞,无论是国家、医院还是软件公司,都投入了大量的人力、物力、财力。大中型医院都有自己的医院管理系统,这说明医院本身在对HIS建设的认识都有了很大的提高。因此,开发一套管理医院信息,方便患者看病,方便医生诊断的系统是非常有必要的
二、项目技术简介:
JAVA:Java是一门面向对象编程语言,不仅吸收了C++语言的各种优点,还摒弃了C++里难以理解的多继承、指针等概念,因此Java语言具有功能强大和简单易用两个特征。Java语言作为静态面向对象编程语言的代表,极好地实现了面向对象理论,允许程序员以优雅的思维方式进行复杂的编程。
Vue:Vue (发音为 /vjuː/,类似 view) 是一款用于构建用户界面的JavaScript框架。它基于标准HTML、CSS和JavaScript构建,并提供了一套声明式的、组件化的编程模型,帮助开发者高效地开发用户界面。
Vue是一个独立的社区驱动的项目,它是由尤雨溪在2014年作为其个人项目创建, 是一个成熟的、经历了无数实战考验的框架,它是目前生产环境中使用最广泛的JavaScript框架之一,可以轻松处理大多数web应用的场景,并且几乎不需要手动优化,并且Vue完全有能力处理大规模的应用。
Element-UI:Element,一套为开发者、设计师和产品经理准备的基于 Vue 2.0 的桌面端组件库。
Spring:Spring框架是一个开放源代码的J2EE应用程序框架,由Rod Johnson发起,是针对bean的生命周期进行管理的轻量级容器(lightweight container)。 Spring解决了开发者在J2EE开发中遇到的许多常见的问题,提供了功能强大IOC、AOP及Web MVC等功能。Spring可以单独应用于构筑应用程序,也可以和Struts、Webwork、Tapestry等众多Web框架组合使用,并且可以与 Swing等桌面应用程序AP组合。因此, Spring不仅仅能应用于J2EE应用程序之中,也可以应用于桌面应用程序以及小应用程序之中。Spring框架主要由七部分组成,分别是 Spring Core、 Spring AOP、 Spring ORM、 Spring DAO、Spring Context、 Spring Web和 Spring Web MVC。
SpringBoot:Spring Boot是由Pivotal团队提供的全新框架,其设计目的是用来简化新Spring应用的初始搭建以及开发过程。该框架使用了特定的方式来进行配置,从而使开发人员不再需要定义样板化的配置。通过这种方式,Spring Boot致力于在蓬勃发展的快速应用开发领域(rapid application development)成为领导者。
Mybatis:MyBatis本是apache的一个开源项目iBatis,2010年这个项目由apache software foundation迁移到了google code,并且改名为MyBatis。2013年11月迁移到Github。
iBATIS一词来源于“internet”和“abatis”的组合,是一个基于Java的持久层框架。iBATIS提供的持久层框架包括SQL Maps和Data Access Objects(DAOs)。
三、系统功能模块介绍:

四、数据库设计:
管理员实体:用来存储医院管理员的基本信息,主键是医院管理员ID。
数据来源:系统管理员的录入,修改。
图4-3 管理员实体信息属性图
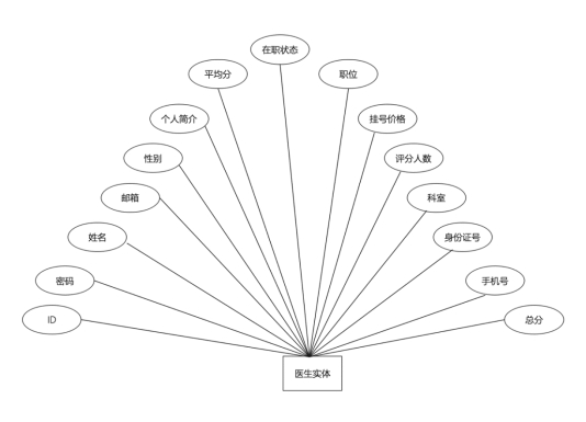
医生实体:存储医生的基本信息,医生ID为主键。
数据来源:管理员的录入,修改。
图4-4 医生实体信息属性图
患者实体:存储患者的基本信息,患者ID为主键。
数据来源:患者自行注册。
图4-5 患者实体信息属性图
药物实体:存储药物的基本信息,药物ID为主键。
数据来源:管理员的录入,修改。
图4-6 药物实体信息属性图
检查项目实体:存储检查项目的基本信息,项目ID为主键。
数据来源:管理员的录入,修改。
图4-7 检查项目实体信息属性图
病床实体:用来存储医院病床的基本信息,主键是病床ID,实体的外键是医生ID和患者ID。
数据来源:管理员的录入,修改。
图4-8 病床实体信息属性图
挂号信息:存储挂号的基本信息,挂号ID为主键,医生ID和患者ID为外键。
数据来源:患者的录入,医生的修改。
图4-9 挂号信息属性图
排班信息:存储排班的基本信息,排班ID为主键,医生ID为外键。
数据来源:管理员的录入。
图4-10 排班信息属性图
本医院管理系统的数据库共有8张表,表与表之间的通过外键建立联系。为了避免数据字段冗余,建立起合理的数据库结构,严格遵循了数据库的设计原则[7]。本系统严格遵循了数据库设计的三大范式,分别为确保每列保持原子性,确保表中的每列都和主键相关以及确保每列都和主键列直接相关。因此本系统的数据库关系是一个结构较为合理的关系型数据库模型。
五、功能模块:
登录注册模块
登录页面,用户在浏览器中输入网址后进入到系统的登录页面,用户可以选择角色进行登录,如图6-1所示。
登录页面
注册模块,用户填写表单可以注册成患者,如图6-2所示。
图6-2 注册界面
管理员模块
医生信息列表,管理员可以可对医生信息进行增删改查,还支持批量导入和批量导出,如图6-3所示。
医生信息管理
值班安排,管理员首先选择日期,接着选择科室,如图6-4所示,最后可以选择医生进行排班,如图6-5所示。
排班时间、科室选择
排班医生选择
数据统计,管理员可以在此页面中查看有关挂号,患者男女比例等数据统计,如图6-6所示。
数据统计
医生模块
医生可以查看当天的挂号信息,并按顺序处理,如图6-7所示;接着是处理挂号页面,医生可以根据患者的描述,填写相关症状,同时也可开处方药和开检查项目,如图6-8所示。
某医生当天挂号列表
处理挂号页面
查看挂号,医生可以在此页面查看挂号信息,同时有追加诊断操作,如图6-9所示。
医生已经处理的挂号信息列表
申请当天入院,医生可以根据患者的实际情况,给患者安排当天入院,如图6-10所示。
申请当天入院
患者模块
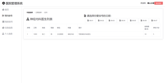
预约挂号,患者先选择需要挂号的科室,如图6-11;接着会显示该科室的所有医生信息,患者选择需要挂号的日期,会显示该天值班的医生,如图6-12;患者选择挂号时间段,若有剩余号源,即可成功挂号,如图6-13所示。
选择挂号科室
选择挂号日期以及医生
选择挂号时间段
我的挂号,患者可在此页面查看我的挂号相关信息,并且可以在此页面进行缴费和查看PDF格式的报告单,如图6-14所示。
我的挂号
六、代码示例:
/**
* 登录数据验证
*/
@RequestMapping(value = login, method = RequestMethod.POST)
@ResponseBody
public ResponseData login(@RequestParam(value = pId) int pId, @RequestParam(value = pPassword) String pPassword) {
Patient patient = this.patientService.login(pId, pPassword);
if (patient != null) {
Map<String,String> map = new HashMap<>();
map.put(pName, patient.getPName());
map.put(pId, String.valueOf(patient.getPId()));
map.put(pCard, patient.getPCard());
String token = JwtUtil.getToken(map);
map.put(token, token);
//response.setHeader(token, token);
return ResponseData.success(登录成功, map);
} else {
return ResponseData.fail(登录失败,密码或账号错误);
}
}
/**
* 根据科室查询所有医生信息
*/
@RequestMapping(findDoctorBySection)
public ResponseData findDoctorBySection(@RequestParam(value = dSection) String dSection){
return ResponseData.success(根据科室查询所有医生信息成功, this.doctorService.findDoctorBySection(dSection));
}
/**
* 增加挂号信息
*/
@RequestMapping(addOrder)
@ResponseBody
public ResponseData addOrder(Orders order, String arId){
System.out.println(arId);
if (this.orderService.addOrder(order, arId))
return ResponseData.success(插入挂号信息成功);
return ResponseData.fail(插入挂号信息失败);
}
/**
* 根据pId查询挂号
*/
@RequestMapping(findOrderByPid)
public ResponseData findOrderByPid(@RequestParam(value = pId) int pId){
return ResponseData.success(返回挂号信息成功, this.orderService.findOrderByPid(pId)) ;
}
/**
* 增加患者信息
*/
@RequestMapping(addPatient)
@ResponseBody
public ResponseData addPatient(Patient patient) {
Boolean bo = this.patientService.addPatient(patient);
if (bo) {
return ResponseData.success(注册成功);
}
return ResponseData.fail(注册失败!账号或邮箱已被占用);
}
@GetMapping(/pdf)
public void downloadPDF(HttpServletRequest request, HttpServletResponse response, int oId) throws Exception {
Orders order = this.orderMapper.findOrderByOid(oId);
PdfUtil.ExportPdf(request, response, order);
}
/**
* 统计患者男女人数
*/
@RequestMapping(patientAge)
public ResponseData patientAge(){
return ResponseData.success(统计患者男女人数成功, this.patientService.patientAge());
}
七、项目总结:
基于JavaEE技术的医院管理系统的基本功能已经编写完成,已经达到了毕业设计的基本要求和课题的预期目标。但是,如果要投入到实际生活中使用的话,这是远远还没达到要求的。本系统存在以下两个方面需要改进和完善:
(1) 本系统主要专注于信息的管理,患者的预约挂号和医生的处理挂号功能,未完善相关的付费接口对接和病床管理等功能,应该完善这些功能,并增加更多的功能,使之成为一个完整的能满足医院实际需求的医院管理系统。
(2) 界面需要优化,目前的页面设计已经足够美观,但是在人机交互方面还不够灵活,应该继续优化界面,给用户提供更为人性化的体验。
可沟通项目方向、预算、交付周期与答辩时间安排,支持按学校要求定制交付内容。
根据你的浏览兴趣与热门趋势,精选可能适合你的毕业设计项目。
该系统是一个基于Java+SpringBoot后端、Vue+Uniapp前端的微信小程序点餐平台。平台实现了在线菜单浏览、购物车管理、订单提交与支付、后台数据统计等核心功能,为餐饮商家提供高效便捷的数字化点餐解决方案。项目采用前后端分离架构,适合作为毕业设计或实际项目开发,展示了现代Web与移动应用系统的完整实现流程。
该项目是一个集成了协同过滤推荐算法、网络爬虫与AI技术的智能减肥小程序。系统采用JAVA+SpringBoot构建后端服务,Vue+uniapp实现跨平台前端,旨在为用户提供个性化的饮食与运动方案。核心功能包括基于用户行为的智能推荐、健康数据管理及社区互动,适合作为毕业设计或实际项目开发,展示了现代Web与移动应用在信息管理与系统开发中的综合实践。
该系统是一个基于JAVA+SpringBoot后端与Vue前端的自动阅卷分析系统,旨在实现高效、准确的试卷批改与学习数据分析。核心功能包括智能识别与评分、错题统计分析、成绩报告生成以及教学效果评估。该系统开发专注于提升阅卷效率与信息管理深度,适用于在线教育、考试机构及毕业设计项目实现,为教学管理与学习分析提供一体化解决方案。
该心理健康测试平台是一个集前端小程序与后端管理系统于一体的综合系统开发项目。平台采用JAVA与SpringBoot构建稳健后端,结合Vue与uniApp实现跨端小程序开发,为用户提供便捷的心理测评与报告服务。系统核心功能包括题库管理、在线测试、数据分析及报告生成,旨在通过信息化手段提升心理健康服务的可及性与专业性,适用于毕业设计或实际项目实现。
该项目是一个基于JAVA+SpringBoot+Vue+uniapp技术栈的前后端分离微信小程序艺术品陶瓷商城系统。系统开发实现了艺术品陶瓷的在线展示、商品管理、用户订单处理及支付集成等核心功能,为陶瓷艺术品的数字化交易提供了完整的信息管理解决方案,适合作为毕业设计或商业项目实现。
该系统是一个基于Java+SpringBoot+Vue的二手车交易管理系统,旨在为用户提供便捷的在线车辆买卖平台。核心功能包括车辆信息发布、智能搜索、在线咨询、交易管理及用户评价等模块。通过前后端分离的系统开发模式,实现了高效的信息管理和流畅的用户体验,适合作为毕业设计或实际项目实现,帮助提升二手车交易效率与透明度。
该项目是一个基于Java、SpringBoot和Vue的故障报修平台,旨在实现高效的设备故障管理与维修流程。系统提供用户在线报修、工单分配、进度跟踪及数据统计等核心功能,适用于企业或校园的日常运维。通过前后端分离架构,确保了系统的可扩展性和维护性,适合作为毕业设计或实际项目实现,展示了现代Web信息管理系统的开发实践。
这是一个基于JAVA+SpringBoot+Vue的前后端分离学校请假管理系统,旨在实现学生请假流程的数字化与高效管理。系统开发涵盖了学生在线提交申请、辅导员与院系审批、请假记录统计等核心功能,优化了传统纸质流程。该项目可作为信息管理系统的毕业设计或实际应用案例,展示了前后端分离架构在项目实现中的优势。