基于JAVA+SpringBoot+Vue+uniapp的微信小程序点餐平台
该系统是一个基于Java+SpringBoot后端、Vue+Uniapp前端的微信小程序点餐平台。平台实现了在线菜单浏览、购物车管理、订单提交与支付、后台数据统计等核心功能,为餐饮商家提供高效便捷的数字化点餐解决方案。项目采用前后端分离架构,适合作为毕业设计或实际项目开发,展示了现代Web与移动应用系统的完整实现流程。
浏览 101 次
Online Intelligent Medical Consultation System Based on Java and SpringBoot
该项目是一个基于Java和SpringBoot开发的线上智能问诊就医平台,旨在为用户提供便捷的远程医疗服务。系统集成了智能问诊、在线预约、电子病历管理等功能,通过技术手段优化就医流程,提升医疗资源利用效率。该平台适合作为毕业设计或实际项目实现,展示了现代信息管理系统在医疗领域的应用价值。
该项目是一个基于Java和SpringBoot开发的线上智能问诊就医平台,旨在为用户提供便捷的远程医疗服务。系统集成了智能问诊、在线预约、电子病历管理等功能,通过技术手段优化就医流程,提升医疗资源利用效率。该平台适合作为毕业设计或实际项目实现,展示了现代信息管理系统在医疗领域的应用价值。
一、项目背景介绍:
智慧医药系统(smart-medicine)是一个基于 SpringBoot 开发的标准 Java Web 项目。整体页面非常的简约大气,整合了目前非常火爆的 AIGC 生成式 AI(选用的阿里的通义千问大语言模型)技术充当智能医生,以此提升系统的 B 格,整体来看是一个偏向百科查询类的系统,功能设计的较为简单,便于初学者理解和学习,也适合学校中的项目答辩或者毕业设计。
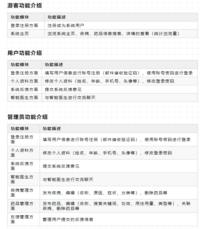
系统共设计了三个角色:游客、用户、管理员。
游客:尚未进行注册和登录。具备登录注册、疾病、药品的搜索、查询详情等权限。
用户:除了游客的功能权限外,还具备登录、个人资料的修改、登录密码修改、意见反馈、智能医生咨询等权限。
管理员:除了用户的功能权限外,还具备疾病管理、药品管理、反馈管理等权限。
二、项目技术简介:
JAVA:Java是一门面向对象编程语言,不仅吸收了C++语言的各种优点,还摒弃了C++里难以理解的多继承、指针等概念,因此Java语言具有功能强大和简单易用两个特征。Java语言作为静态面向对象编程语言的代表,极好地实现了面向对象理论,允许程序员以优雅的思维方式进行复杂的编程。
SpringBoot:Spring Boot是由Pivotal团队提供的全新框架,其设计目的是用来简化新Spring应用的初始搭建以及开发过程。该框架使用了特定的方式来进行配置,从而使开发人员不再需要定义样板化的配置。通过这种方式,Spring Boot致力于在蓬勃发展的快速应用开发领域(rapid application development)成为领导者。
Mybatis-Plus:MyBatis-Plus(简称 MP)是一个 MyBatis的增强工具,在 MyBatis 的基础上只做增强不做改变,为 简化开发、提高效率而生。
Thymeleaf:thymeleaf是一个XML/XHTML/HTML5模板引擎,可用于Web与非Web环境中的应用开发。它是一个开源的Java库,基于Apache License 2.0许可,由Daniel Fernández创建,该作者还是Java加密库Jasypt的作者。
Thymeleaf提供了一个用于整合Spring MVC的可选模块,在应用开发中,你可以使用Thymeleaf来完全代替JSP或其他模板引擎,如Velocity、FreeMarker等。Thymeleaf的主要目标在于提供一种可被浏览器正确显示的、格式良好的模板创建方式,因此也可以用作静态建模。你可以使用它创建经过验证的XML与HTML模板。相对于编写逻辑或代码,开发者只需将标签属性添加到模板中即可。接下来,这些标签属性就会在DOM(文档对象模型)上执行预先制定好的逻辑。
三、系统功能模块介绍:

四、数据库设计:
1:feedback(feedback)
| 字段名 | 类型 | 默认值 | 列注释 |
| --------- | ------------- | ------ | ------ |
| id | int | NULL | 主键ID |
| name | varchar | NULL | 反馈用户 |
| email | varchar | NULL | 邮箱地址 |
| title | varchar | NULL | 反馈标题 |
| content | text | NULL | 反馈内容 |
| create_time | datetime | NULL | 创建时间 |
| update_time | datetime | NULL | 更新时间 |
2:history(history)
| 字段名 | 类型 | 默认值 | 列注释 |
| --------- | ------------- | ------ | ------ |
| id | int | NULL | 用户搜索历史主键id |
| user_id | int | NULL | 用户ID |
| keyword | varchar | NULL | 搜索关键字 |
| operate_type | int | NULL | 类型:1搜索,2科目,3药品 |
| create_time | datetime | NULL | 创建时间 |
| update_time | datetime | NULL | 更新时间 |
3:illness(illness)
| 字段名 | 类型 | 默认值 | 列注释 |
| --------- | ------------- | ------ | ------ |
| id | int | NULL | 疾病id |
| kind_id | int | NULL | 疾病分类ID |
| illness_name | varchar | NULL | 疾病名字 |
| include_reason | mediumtext | NULL | 诱发因素 |
| illness_symptom | mediumtext | NULL | 疾病症状 |
| special_symptom | mediumtext | NULL | 特殊症状 |
| create_time | datetime | NULL | 创建时间 |
| update_time | datetime | NULL | 更新时间 |
4:illness_kind(illness_kind)
| 字段名 | 类型 | 默认值 | 列注释 |
| --------- | ------------- | ------ | ------ |
| id | int | NULL | 主键ID |
| name | varchar | NULL | 分类名称 |
| info | varchar | NULL | 描述 |
| create_time | datetime | NULL | 创建时间 |
| update_time | datetime | NULL | 更新时间 |
5:illness_medicine(illness_medicine)
| 字段名 | 类型 | 默认值 | 列注释 |
| --------- | ------------- | ------ | ------ |
| id | int | NULL | 病和药品关联id |
| illness_id | int | NULL | 病id |
| medicine_id | int | NULL | 药品id |
| create_time | datetime | NULL | 创建时间 |
| update_time | datetime | NULL | 更新时间 |
6:medicine(medicine)
| 字段名 | 类型 | 默认值 | 列注释 |
| --------- | ------------- | ------ | ------ |
| id | int | NULL | 药品主键ID |
| medicine_name | varchar | NULL | 药的名字 |
| keyword | varchar | NULL | 关键字搜索 |
| medicine_effect | mediumtext | NULL | 药的功效 |
| medicine_brand | varchar | NULL | 药的品牌 |
| interaction | mediumtext | NULL | 药的相互作用 |
| taboo | mediumtext | NULL | 禁忌 |
| us_age | mediumtext | NULL | 用法用量 |
| medicine_type | int | NULL | 药的类型,0西药,1中药,2中成药 |
| img_path | varchar | NULL | 相关图片路径 |
| medicine_price | decimal | NULL | 药的价格 |
| create_time | datetime | NULL | 创建时间 |
| update_time | datetime | NULL | 更新时间 |
7:pageview(pageview)
| 字段名 | 类型 | 默认值 | 列注释 |
| --------- | ------------- | ------ | ------ |
| id | int | NULL | 主键id |
| pageviews | int | NULL | 浏览量 |
| illness_id | int | NULL | 病的id |
8:user(user)
| 字段名 | 类型 | 默认值 | 列注释 |
| --------- | ------------- | ------ | ------ |
| id | int | NULL | 用户主键id |
| user_account | varchar | NULL | 用户账号 |
| user_name | varchar | NULL | 用户的真实名字 |
| user_pwd | varchar | NULL | 用户密码 |
| user_age | int | NULL | 用户年龄 |
| user_sex | varchar | NULL | 用户性别 |
| user_email | varchar | NULL | 用户邮箱 |
| user_tel | varchar | NULL | 手机号 |
| role_status | int | NULL | 角色状态,1管理员,0普通用户 |
| img_path | varchar | NULL | 用户头像 |
| create_time | datetime | NULL | 创建时间 |
| update_time | datetime | NULL | 更新时间 |
五、功能模块:
系统主页:

搜索一下:

疾病百科:

疾病信息:

查找药品:

我的资料:

疾病管理:

药品管理:

智能医生:与智能医生进行交流聊天

六、代码示例:
/**
* 注册
*
* @date 下午1:16 2022/5/1
* @author azhou
*/
@PostMapping(/register)
public RespResult register(User user, String code) {
String email = user.getUserEmail();
if (Assert.isEmpty(email)) {
return RespResult.fail(邮箱不能为空);
}
Map<String, Object> codeData = (Map<String, Object>) session.getAttribute(EMAIL_CODE + email);
if (codeData == null) {
return RespResult.fail(尚未发送验证码);
}
String sentCode = (String) codeData.get(code);
Calendar calendar = Calendar.getInstance();
calendar.setTime((Date) codeData.get(time));
calendar.add(Calendar.MINUTE, 5);
if (System.currentTimeMillis() > calendar.getTime().getTime()) {
session.removeAttribute(EMAIL_CODE + email);
return RespResult.fail(验证码已经超时);
}
if (!sentCode.equals(code)) {
return RespResult.fail(验证码错误);
}
List<User> query = userService.query(User.builder().userAccount(user.getUserAccount()).build());
if (Assert.notEmpty(query)) {
return RespResult.fail(账户已被注册);
}
user.setRoleStatus(0);
user.setImgPath(https://moti-cloud-v2.oss-cn-beijing.aliyuncs.com/Snipaste_2022-05-01_15-37-01.png);
user = userService.save(user);
session.setAttribute(loginUser, user);
return RespResult.success(注册成功, user);
}
/**
* 登录
*
* @date 下午1:16 2022/5/1
* @author azhou
*/
@PostMapping(/login)
public RespResult login(User user) {
List<User> users = userService.query(user);
if (Assert.notEmpty(users)) {
session.setAttribute(loginUser, users.get(0));
return RespResult.success(登录成功);
}
if (Assert.isEmpty(userService.query(User.builder().userAccount(user.getUserAccount()).build()))) {
return RespResult.fail(账户尚未注册);
}
return RespResult.fail(密码错误);
}
七、项目总结:
基于JAVA+SpringBoot的线上智能问诊就医平台的开发制作,从题目确定到成品完成,自己投入的精力与心血是非常多的。从基于JAVA+SpringBoot的线上智能问诊就医平台的前台页面实现,到基于JAVA+SpringBoot的线上智能问诊就医平台的后台代码的编辑,我用到的软件包括了数据库软件MySQL,Java开发工具IDEA,办公软件Office,浏览器软件Fireworks,图像处理软件Photoshop等,这也是我第一次使用Java语言,开发的这个比较简单的基于JAVA+SpringBoot的线上智能问诊就医平台。
基于JAVA+SpringBoot的线上智能问诊就医平台开发过程中,自己之前觉得比较抽象的许多门课程,例如数据库原理,软件工程,动态网站开发等课程开始变得很清晰,只有自己独立开发程序,才会觉得这些开发类的课程在实践中具有的重要作用。为了让自己设计的作品能够顺利的完成,我把所学知识全部运用在程序的开发流程中,包括了程序的需求分析环节,程序的编码环节,程序的测试环节等,让程序软件在开发周期内完成制作,并能够保证程序质量达标,力求程序开发流程规范化,程序对应的配套文档标准化。
本次开发的系统整体界面还是比较清晰简明,功能上面考虑得比较全,几乎可以满足用户使用要求。尽管我对这次的毕设付出了许多的努力,但是程序还是有很多不足的地方,系统界面整体感觉还行,但是字体字号的选取上面还是有些不符合现实审美,在程序的CSS样式编码上面,我还有许多不熟悉的地方,虽然经过反复的测试与调试选中了现在这样的程序界面,但是我还是明显感觉到自己对一些常用CSS样式的不熟悉,编码过程中,我还要多次进行资料查看才知道。另外我编写的代码写作不是很规范,可读性比较差,幸运的是,我最终还是实现了系统中所要求的功能。
基于JAVA+SpringBoot的线上智能问诊就医平台现已完成了开发,除了基本功能可以符合用户需求外,在页面设计层面上没有融入更多的设计元素,需要从美学角度进行优化,另外在程序的代码层面,也有许多重合部分,需要进行整理归类,让代码变得更加的简洁。
实践出真知,但是知识也是通过实践变得更加深刻,这次作品制作,让自己的专业知识水平与解决问题的能力得到了提高。也让自己更加明白活到老学到老的真正含义。
总的说来,这次编写毕业设计作品,我真正锻炼了自己的实际操作能力,以前只知道理论知识,现在通过实践,我对理论知识的认识变得更加深刻,由于编写程序时间比较短暂,程序开发期间遇到过很多坎坷,但最后都通过老师还有同学帮忙解决了,可以说这次的毕设作品进展得还算顺利。
可沟通项目方向、预算、交付周期与答辩时间安排,支持按学校要求定制交付内容。
根据你的浏览兴趣与热门趋势,精选可能适合你的毕业设计项目。
该系统是一个基于Java+SpringBoot后端、Vue+Uniapp前端的微信小程序点餐平台。平台实现了在线菜单浏览、购物车管理、订单提交与支付、后台数据统计等核心功能,为餐饮商家提供高效便捷的数字化点餐解决方案。项目采用前后端分离架构,适合作为毕业设计或实际项目开发,展示了现代Web与移动应用系统的完整实现流程。
该项目是一个集成了协同过滤推荐算法、网络爬虫与AI技术的智能减肥小程序。系统采用JAVA+SpringBoot构建后端服务,Vue+uniapp实现跨平台前端,旨在为用户提供个性化的饮食与运动方案。核心功能包括基于用户行为的智能推荐、健康数据管理及社区互动,适合作为毕业设计或实际项目开发,展示了现代Web与移动应用在信息管理与系统开发中的综合实践。
该系统是一个基于JAVA+SpringBoot后端与Vue前端的自动阅卷分析系统,旨在实现高效、准确的试卷批改与学习数据分析。核心功能包括智能识别与评分、错题统计分析、成绩报告生成以及教学效果评估。该系统开发专注于提升阅卷效率与信息管理深度,适用于在线教育、考试机构及毕业设计项目实现,为教学管理与学习分析提供一体化解决方案。
该心理健康测试平台是一个集前端小程序与后端管理系统于一体的综合系统开发项目。平台采用JAVA与SpringBoot构建稳健后端,结合Vue与uniApp实现跨端小程序开发,为用户提供便捷的心理测评与报告服务。系统核心功能包括题库管理、在线测试、数据分析及报告生成,旨在通过信息化手段提升心理健康服务的可及性与专业性,适用于毕业设计或实际项目实现。
该项目是一个基于JAVA+SpringBoot+Vue+uniapp技术栈的前后端分离微信小程序艺术品陶瓷商城系统。系统开发实现了艺术品陶瓷的在线展示、商品管理、用户订单处理及支付集成等核心功能,为陶瓷艺术品的数字化交易提供了完整的信息管理解决方案,适合作为毕业设计或商业项目实现。
该系统是一个基于Java+SpringBoot+Vue的二手车交易管理系统,旨在为用户提供便捷的在线车辆买卖平台。核心功能包括车辆信息发布、智能搜索、在线咨询、交易管理及用户评价等模块。通过前后端分离的系统开发模式,实现了高效的信息管理和流畅的用户体验,适合作为毕业设计或实际项目实现,帮助提升二手车交易效率与透明度。
该项目是一个基于Java、SpringBoot和Vue的故障报修平台,旨在实现高效的设备故障管理与维修流程。系统提供用户在线报修、工单分配、进度跟踪及数据统计等核心功能,适用于企业或校园的日常运维。通过前后端分离架构,确保了系统的可扩展性和维护性,适合作为毕业设计或实际项目实现,展示了现代Web信息管理系统的开发实践。
这是一个基于JAVA+SpringBoot+Vue的前后端分离学校请假管理系统,旨在实现学生请假流程的数字化与高效管理。系统开发涵盖了学生在线提交申请、辅导员与院系审批、请假记录统计等核心功能,优化了传统纸质流程。该项目可作为信息管理系统的毕业设计或实际应用案例,展示了前后端分离架构在项目实现中的优势。